TNY176DG smd
- دستهبندی: تغذیه سوئیچینگ
- کد محصول: TS19162
- امتیاز محصول: 700
- موجود درانبار: موجود
- ۱,۷۶۹,۰۳۸ ریال ۱,۶۵۳,۳۰۷ ریال
-
محصول شامل دیتاشیت میباشد.
TNY176 Energy Efficient, Offline Switcher with Enhanced Flexibility and Extended Power Range
آی سی TNY176 از سری آی سی های سوئیچینگ با راندمان بالا شامل یک ماسفت قدرت 650 ولتی،یک نوسان ساز داخلی، منبع جریان سوئیچ شونده با ولتاژ بالا و محدود کننده جریان و مدار خاموش کننده حرارتی است. از ویژگی های آی سی TNY176 می توان به انرژی کارآمد ، سوئیچ آفلاین با انعطاف پذیری پیشرفته و محدوده قدرت گسترده اشاره کرد. آی سی TNY176 یکی از پر مصرف ترین آی سی هایی است که در مدارات تغذیه استفاده می شود. توان خروجی این آی سی 10 وات و فرکانس آن از 124KHz تا 140KHz با حداکثر دیوتی سایکل 65% می باشد.
برای مشاهده پایه های آی سی TNY176 به تصویر زیر مراجعه کنید:
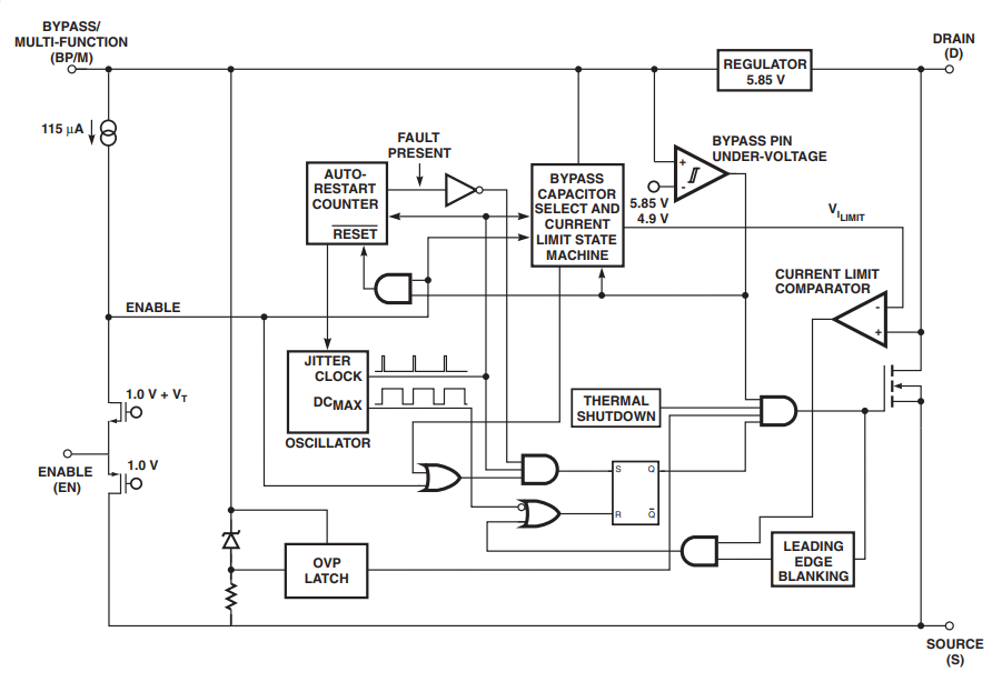
برای مشاهده ساختار داخلی آی سی TNY176 به تصویر زیر مراجعه کنید:
Product Highlights
Lowest System Cost with Enhanced Flexibility
- 650 V rating optimized for non-active PFC applications
- Simple ON/OFF control, no loop compensation needed
- Selectable current limit through BP/M capacitor value - Higher current limit extends peak power or, in open frame applications, maximum continuous power - Lower current limit improves efficiency in enclosed adapters/chargers - Allows optimum TinySwitch-LT choice by swapping devices with no other circuit redesign
- Tight I2 f parameter tolerance reduces system cost - Maximizes MOSFET and magnetics power delivery - Minimizes max overload power, reducing cost of transformer, primary clamp & secondary components
- ON-time extension – extends low line regulation range/ hold-up time to reduce input bulk capacitance
- Self-biased: no bias winding or bias components
- Frequency jittering reduces EMI filter costs
- Pin-out simplifies heatsinking to the PCB
- SOURCE pins are electrically quiet for low EMI
Enhanced Safety and Reliability Features
- Accurate hysteretic thermal shutdown protection with automatic recovery eliminates need for manual reset
- Auto-restart delivers <3% of maximum power in short circuit and open loop fault conditions
- Output overvoltage shutdown with optional Zener
- Very low component count enhances reliability and enables single-sided printed circuit board layout
- High bandwidth provides fast turn on with no overshoot and excellent transient load response
- Extended creepage between DRAIN and all other pins improves field reliability
EcoSmart® – Extremely Energy Efficient
- Easily meets all global energy efficiency regulations
- No-load <150 mW at 265 VAC without bias winding, <50 mW with bias winding
- ON/OFF control provides constant efficiency down to very light loads – ideal for mandatory CEC regulations
Applications
- Chargers/adapters for cell/cordless phones, PDAs, digital cameras, MP3/portable audio, shavers, etc.
- DVD/PVR and other low power set top decoders
- Supplies for appliances, industrial systems, metering, etc.
برای مشاهده سایر آی سی های کاربردی در تغذیه های سوئیچینگ به لینک زیر مراجعه نمایید:
انواع آی سی کاربردی در تغذیه های سوئیچینگ
برای مشاهده سایر آی سی های سری TNY می توانید از لینک زیر اقدام نمایید:
برای دریافت دیتاشیت آی سی TNY176 smd می توانید به نوار دیتاشیت محصول مراجعه نمایید.
برای خرید آی سی TNY176 smd به صورت اینترنتی می توانید از همین صفحه اقدام نمایید.
جهت دریافت فایل بر روی نام آنها کلیک نمایید


ثبت دیدگاه
حساب کاربری
جهت ثبت دیدگاه نیاز به ورود به حساب کاربری میباشد، قبلا ثبتنام کردهاید ؟ وارد شوید
کاربر گرامی، دیدگاه شما پس از تایید تیم مدیریت جهت دیگر کاربران نمایش داده خواهد شد.